第六届中国体育智能制造创新大赛颁奖典礼日前在山东临沂成功举行。作为国内首个聚焦体育智造的全国性赛事平台,大赛由国家体育总局体育器材装备中心、山东省体育局、山东省工信厅共同主办。自2020年创办以来已连续举办六届,该项赛事始终秉持“智造赋能产业、创新引领未来”的使命,坚持以科技创新赋能产业升级。本届大赛在往届基础上重点强化“体育领域技术展示、构建全链条创新服务体系、引入投融资机构赋能”三大维度,着力打造辐射全国的体育智能制造“创新磁场”。
本届大赛聚焦体育产业重点领域,设置健身器材类、智能穿戴类、户外运动类、数字体育类、技术管理类、其他类等六大专业赛道,共吸引来自全国18个省区市、39所高校及136家企业提交166项创新方案经严格评审,109项创新成果脱颖而出入围决赛。
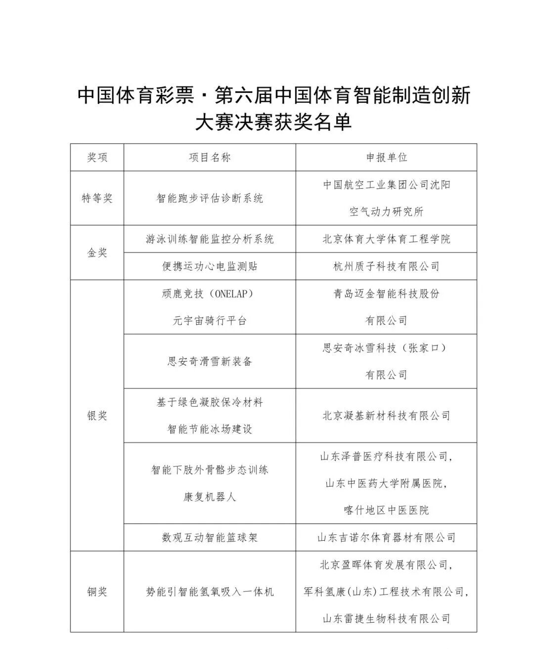
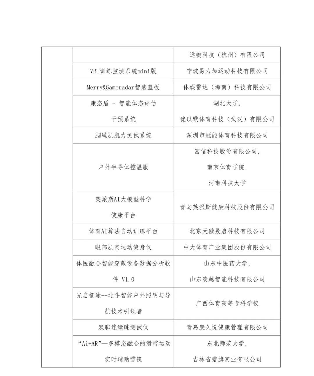
经过激烈角逐,由中国航空工业集团沈阳空气动力研究所与北京体育大学联合研发的“智能跑步评估诊断系统”荣获大赛特等奖。该系统研发历时三年,以航空级应变式测力台和无标记点动捕技术为核心,结合运动员实测数据,构建“力—姿态—表现”一体化解析平台。杭州质子科技有限公司的“便携运动心电监测站”、北京体育大学的“游泳训练智能监控分析系统”获得金奖。大赛还评选出银奖5项、铜奖10项、优秀奖30项,展现出我国体育智能制造领域的广泛创新能力和高水平技术实力。
六载中国体育智能制造创新大赛已成为培育体育新质生产力的重要沃土,见证了中国体育制造业从“跟跑”向“领跑”的历史性跨越。六年来,大赛集中优势资源,在全国范围内优选参赛项目,参赛项目逐年增加,质量持续提升。自2020年创办以来,六届大赛累计吸引全国22个省区市的千余项创新成果参赛,形成了“赛事遴选—成果转化—产业升级”的完整生态链,赛事规格和地域覆盖广度不断提升。





相关附件